+Advanced Search 中文版
Research on Key Technologies for the Monitoring and Preventive Maintenance of Cable Anchorage Ends in Corrosive Environments
Zuen Xu1 , Qi Su2 , Lingfeng Zhu1 , Yaolin Wei2
1. Zhejiang Expressway Co., Ltd., Hangzhou, 310020 , Zhejiang Province, China
2. Liuzhou OVM Machinery Co., Ltd., Liuzhou, 545036 , Guangxi Province, China.
Abstract
China has entered a period of large-scale bridge maintenance, and long-span cable-stayed bridges in service for more than 15 years are frequently facing issues such as water seepage at anchorages, excessive humidity, and corrosion of steel components. Via traditional sealing and monitoring methods, it is difficult to detect hidden hazards in concealed areas in a timely manner. In this paper, an anchorage end protection system that integrates visual monitoring and active humidity control while accounting for sealing conditions is proposed. Using actual cases such as the Jintang Bridge and Taoyaomen Bridge from the Zhoushan Island Link Project, the shortcomings of traditional maintenance measures and the causes of defects are analyzed. Experimental and field validation demonstrate that this system effectively delays corrosion, enhances detectability, and improves maintenance efficiency, providing an engineering reference for the full-lifecycle management of large-span cable-stayed bridges.
1 Introduction
Cable-stayed bridges, key long-span bridge structures, have been widely adopted in China's river and sea crossing projects because of their rational load distribution, aesthetically pleasing design, and ease of construction. Particularly with the advancement of large-scale bridge construction and maintenance in China, longspan cable-stayed bridges in service for more than 15 years frequently exhibit durability issues such as corrosion at anchorages, water seepage, and water accumulation. These problems have become critical factors affecting bridge lifespan and safe operation [1].
As the most load-concentrated components, the cables of cable-stayed bridges not only bear the structure's dead and live loads but are also faced with challenges such as environmental corrosion. Long-term exposure to natural environments, particularly in marine or high-humidity regions, makes stay cables susceptible to corrosive factors such as salt spray and moisture, leading to performance degradation [2, 3]. This is especially pronounced in coastal bridges such as the Jintang Bridge and Taoyaomen Bridge in the Zhoushan Island Link Project, where corrosive ions in the atmosphere accelerate cable corrosion, jeopardizing overall bridge safety in severe cases.
Current maintenance regimes rely on manual inspections and localized repairs and are constrained by inadequate detection methods and difficulties with identifying and addressing corrosion and water accumulation in concealed areas. For instance, despite multiple inspection and repair phases, the Jintang Bridge and Taoyaomen Bridge still experience severe issues such as seal failure and water accumulation [2, 3]. These problems not only increase maintenance costs but also diminish the service life and structural integrity of the bridges.
In recent years, with advancements in sensor technology, the Internet of Things (IoT) , and fluid dynamics modeling, novel approaches for condition monitoring and environmental control at anchorages have been introduced. In China, the Ministry of Transport's “Specifications for Highway Bridge and Culvert Maintenance” explicitly advocates for preventive maintenance approaches [4, 5]. In other countries, for bridges such as the Akashi Kaikyo Bridge and the Huangshi New Port Bridge, dehumidification systems are employed to mitigate corrosion risk in steel cables. In a previous study [5], the Huangpu River Grand Bridge on the Jiasong Highway was used as an example, and a multilayered sealing protection system that primarily enhances the long-term sealing integrity of the anchorage end through a combination of rubber seals and structural adhesives was employed. Another study[6] addressed structural deformation at the anchorage end caused by foundation settlement by designing flexible sealing interfaces (such as bellows combined with highly elastic sealants) to accommodate displacement changes. By integrating humidity, temperature, and water accumulation sensors, along with real-time image capture and data transmission systems, the detectability of concealed areas and data continuity can be significantly enhanced[3]. Additionally, fluid dynamics-optimized dehumidification systems enable active regulation of cavity humidity, maintaining a stable microenvironment within the anchorage zone.
Therefore, in this paper, a comprehensive protection system centered on visual monitoring and active humidity control is proposed to address common issues at anchorage ends—such as water seepage, excessive humidity, and corrosion—under existing sealing conditions. The aim of this system is to achieve long-term environmental control and early-stage defect detection at anchorage ends through real-time monitoring, intelligent regulation, and data integration. This study provides a new technical pathway and engineering reference for the full-lifecycle maintenance of long-span cable-stayed bridges.
2 Technical Solutions and Related Technical Approaches
By investigating the current state of protective technologies and measures for anchorage-related sections of stay cables on domestic cable-stayed bridges[6] and combining this with the actual maintenance practices and existing issues observed in cross-sea bridge projects of the Zhoushan Island Connection Project, which includes the Jintang Bridge, Taoyaomen Bridge, and Fuchimen Bridge, this study identifies deficiencies in traditional maintenance measures for cable anchorages and analyzes the causes of resulting deterioration. Through structural optimization and refinement of maintenance techniques, key technologies for monitoring the corrosion environment and performing preventive maintenance at cable anchorage ends are developed in this study. These innovations can be field-tested at the Jintang Bridge, Taoyaomen Bridge, or Fuchimen Bridge to validate their practical effectiveness.
Compared with traditional methods, this system is novel because it allows the integration of multiple technologies. For instance, the visual monitoring design targets three critical zones within the anchoring area, integrating temperature/humidity, water accumulation, and image sensors to address the challenge of detecting concealed areas. Additionally, the dehumidification system employs a modular design supporting active, timed, and manual modes, enabling intelligent control.
The technical system proposed in this paper includes (1) the optimization of waterproof covers and sealing structures, (2) visual monitoring devices, and (3) miniaturized dehumidification systems. This section sequentially elaborates on the aforementioned technical approaches. The specific technical approach is illustrated in Figure1.
Figure1 Technical approach
2.1 Protective Cover Structure and Waterproofing System Design
2.1.1 Smart Protective Cover Structure
During bridge service life, the anchorage end is susceptible to the effects of various environmental factors, such as humid air, water seepage, and condensation. To ensure the long-term stable operation of intelligent monitoring and dehumidification systems, establishing reliable protective and waterproof conditions is paramount [7, 8].
Building upon existing sealing systems, the external protective cover structure of the anchorage zone was optimized and upgraded in this study, resulting in an intelligent protective cover structure [9, 10]. This structure integrates intelligent monitoring capabilities, enabling real-time monitoring and stability verification of the anchorage end environment through model calculations and dehumidification measures.
The protective cover is made of flexible composite materials to accommodate displacement caused by temperature changes and minor cable deformations. Its design prioritizes lightweight construction, ease of installation, and maintenance accessibility, effectively blocking external rainwater and dust intrusion while providing a stable operating environment for sensors and dehumidification equipment.
The protective cover structure incorporates standardized interfaces for installing temperature/humidity sensors, image acquisition devices, and data transmission modules, enabling integrated protection and monitoring systems. This intelligent protective cover structure has proven mature applications within the industry, with a solid foundation for the future promotion of bridge visualization monitoring and dehumidification systems.
2.1.2 Testing the Performance and Environmental Adaptability of Smart Protective Covers
To validate the comprehensive protective capabilities and operational stability of protective covers under actual service conditions, a series of laboratory and field environment simulation tests were conducted. These tests primarily evaluated the environmental adaptability of protective covers under the combined effects of various factors, including high humidity, temperature variations, and mechanical disturbances [11].
The configuration and operational performance of the protective cover dehumidification system are shown in Figure2. Figure2 (a) shows the on-site layout of the protective cover and the components of the intelligent dehumidification system, including the dehumidifier, intelligent control cabinet, and vibration-driven module; Figure2 (b) presents the humidity monitoring curve within the protective cover cavity. The humidity clearly exhibits distinct patterns during the start–stop cycles of the dehumidification system, validating the effectiveness of the dehumidification control strategy and the environmental stability of the protective cover system.
Figure2 The configuration and operational performance of the protective cover dehumidification system
To validate the sealing performance of the intelligent protective cover, a pendulum test apparatus simulating actual bridge conditions (such as ±50 mm displacement and combined effects of sun exposure and rain) was developed. After 2 million fatigue cycles, the internal humidity remained stable at ≤60% relative humidity (RH) , with no failure of the dynamic seal. This result fills a technical gap in the long-term reliability of dynamic seals for pipe openings in cable-anchored zones.
2.2 Sensors and Visualization Technology
Research has revealed significant limitations in traditional cable-stayed bridge anchorages: pronounced lag in failure monitoring, highly destructive inspection methods, evident deficiencies in sensor technology application, and inadequate coordination between sealing and monitoring systems. To address these issues, a visual monitoring system was designed for the three critical zones within the anchorage area. In the design of integrated sensor architectures, the coordinated operation of multiple sensors may indeed introduce potential interference that can affect the accuracy of temperature measurements. These interferences primarily stem from thermal coupling effects, circuit noise, and mutual interactions among sensors during operation. However, through meticulous hardware design, software algorithmic compensation, and rigorous testing and validation, such interferences were successfully maintained within acceptable limits, ensuring the reliability of monitoring data. This involved studying the integrated design of intelligent sensors and investigating their coupling with traditional structures[12, 13]. The outcomes of monitoring design are illustrated in Figure3.
Figure3 Visualization of anchor protection and intelligent monitoring effect diagram
2.2.1 System Design
An integrated sensor architecture was designed, as shown in Figure4. Multiple sensors for temperature, humidity, water accumulation, and imaging were integrated onto a single mainboard. A microprocessor encoded data from various sensors to enable data acquisition and rapid transmission. Sensor types could be added or removed on the basis of actual operating conditions. The design of the dehumidification system did not compromise seal integrity, as the systems operated in tandem. This integrated sensor could be coupled with a rainproof cover or protective housing to form the project’s visual anchorage protection cover, as illustrated in Figure4.
Figure4 Sensor module and overall protective enclosure
For integrated sensors, online data acquisition and transmission equipment capable of collecting multiple parameters must be designed in conjunction with IoT technology. Specific hardware and software requirements should be formulated on the basis of needs monitoring while considering low-power design and power supply [14]. A data acquisition system network architecture suitable for full-bridge deployment should be designed [15], as shown in Figure5.
Figure5 Data acquisition system network architecture diagram
2.2.2 Experimental Verification
To ensure that the sensors can operate stably in outdoor bridge environments and under complex electromagnetic conditions [16], the system's environmental adaptability, electromagnetic compatibility, and other relevant parameters of the system were determined. These are specified in Table1.
Table1Sensor test items, parameters, and standards
2.3 Design of the Dehumidification System
2.3.1 Hydrodynamics-based Humidity Control Strategy
Air humidity depends on the amount of water vapor present in the air. From a fluid dynamics perspective, humid air is a mixture of water vapor and dry air. Considering cable-stayed bridges such as the Jintang Bridge, Taoyaomen Bridge, and Fuchimen Bridge as examples, the airflow surrounding the bridges consists of two components: dry airflow and water-vapor flow. For such two-component flows, numerical simulations can be performed using component transport models, discrete phase models, mixing models, and Eulerian models. However, Eulerian models, discrete phase models, and mixing models all exhibit certain limitations when they are applied to numerical calculations. Specifically, the discrete phase model is suitable for situations in which the droplet volume exceeds 10% of the total fluid volume, whereas Eulerian models and mixing models are appropriate for cases in which the droplet volume is less than 10% of the total fluid volume [17, 18].
The core task of humidity control is to reduce the humidity within the anchored end cavity to a safe threshold (≤40% RH) through dry airflow and water vapor exchange. This process represents a classic multiphase fluid dynamics problem involving airflow and pressure distribution (momentum conservation) , water vapor diffusion and convective transport (mass conservation) , and heat exchange and condensation (energy conservation) . Therefore, in the design of the dehumidification system, the inlet/outlet structures, fan power, and flow path layouts must be optimized from a fluid dynamics perspective to increase dehumidification efficiency.
When air is treated as an incompressible fluid, the condition of mass conservation must be satisfied:
v=0
(1)
where 𝑣 = (𝑢 , 𝑣 , 𝑤 ) represents the velocity vector. This equation constrains the distribution of the fluid velocity field and serves as the fundamental prerequisite for all flow field simulations.
Under low-speed laminar / turbulent conditions, the airflow satisfies the incompressible Navier–Stokes equations:
ρvt+vv=-p+μ2v+ρg
(2)
where 𝜌 is air density, 𝑝 is pressure, 𝜇 is dynamic viscosity, and g is gravitational acceleration. This equation is used to solve for the velocity field and pressure field within the cavity, thereby optimizing airflow paths and water vapor transport efficiency.
The variations in humidity within the cavity result from water vapor transport, satisfying the convection–diffusion equation:
Ct+vC=D2C
(3)
where 𝐶 is the water vapor concentration (kg/m³) and 𝐷 is the diffusion coefficient of water vapor in air (approximately 2.5 × 10−5𝑚 2 /𝑠 ) . Equation (3) reflects the capacity of air to transport water vapor and serves as the key control parameter for dehumidification efficiency.
In the complex spatial environment of actual bridge anchorage zones, air often exhibits turbulent flow behavior. The standard k−ε model is typically employed to describe this turbulent behavior:
kt+vk=Pk-ε+v+vtσkk
(4)
εt+vε=C1εkPk-C2ε2k+v+vtσεεCt+vC=D2C
(5)
where 𝑘 represents turbulent kinetic energy, 𝜀 denotes the turbulent dissipation rate, and 𝑃 𝑘 signifies the production term of turbulent kinetic energy. Through the turbulence model, the impact of turbulent kinetic energy distribution on water vapor exchange efficiency can be assessed. Equations (4) and (5) specifically employ “a turbulent kinetic energy distribution more conducive to water vapor exchange” as the simulation evaluation criterion.
Therefore, the component transport model was selected in this study to describe the humidity patterns at the anchorage end of the actual bridge cable. For surrounding temperature changes, a model was established on the basis of the principle of energy conservation. Using the anchorage end of the actual bridge cable as a prototype, a physical model was constructed, as shown in Figure6, with boundary conditions and initial values designed for analysis.
Figure6 Physical model of cable anchorage ends for actual bridge (cross-section)
Absolute humidity refers to the mass of water vapor contained in one cubic meter of air under standard conditions and is typically denoted in units of g/m3 . Relative humidity, on the other hand, is the ratio of the actual partial pressure of water vapor in the air (𝑃 𝑣 ) to the saturated vapor pressure at that temperature (𝑃 𝑠 𝑎 𝑡 (𝑇 ) ) and is typically expressed as a percentage. The formula is as follows:
RH=PvPsat (T)×100%
(6)
By interpolating the absolute and relative humidity values, the humidity of the inlet air at different temperatures can be determined. When the turbulent boundary conditions are set, the inlet turbulent kinetic energy and dissipation rate can be expressed as follows:
kin=32(vI)2,ε=Cμ3/4k3/2Ikin
(7)
In Equation (7) , 𝑘 represents turbulent kinetic energy, 𝐼 denotes turbulence intensity, 𝑣 is the incoming flow velocity, 𝐼 is the turbulent characteristic length, 𝜀 is the dissipation rate, and 𝐶 𝜇 is an empirical coefficient.
For the temperature boundary conditions, the inlet temperature is fixed, and the outlet temperature gradient is zero. Owing to heat exchange with the air, a mixed boundary is employed for the cable duct wall, satisfying the following equation:
kTn+αT-T=0
(8)
In Equation (8) , 𝑘 represents the thermal conductivity coefficient of air and α represents the heat transfer coefficient between the wall and air.
In summary, by combining Equations (6) , (7) , and (8) with the boundary conditions, the distributions of air temperature and humidity around the cable conduit can be coupled and solved. The vapor distribution map for the dehumidification scheme of the cable conduit is shown in Figure7.
Figure7 Dehumidification solution moisture distribution map
A fluid dynamics simulation comparing four air intake schemes (a/b/c/d) [19, 20] confirmed that the opposite-side single-inlet single-outlet scheme (c) offers optimal efficiency. It achieves a dehumidification rate as high as 94.83%, with the lowest residual humidity at 4.47% RH, and its turbulent kinetic energy distribution is more conducive to water vapor exchange.
2.3.2 Design of a Dehumidification System Based on Fluid Mechanics
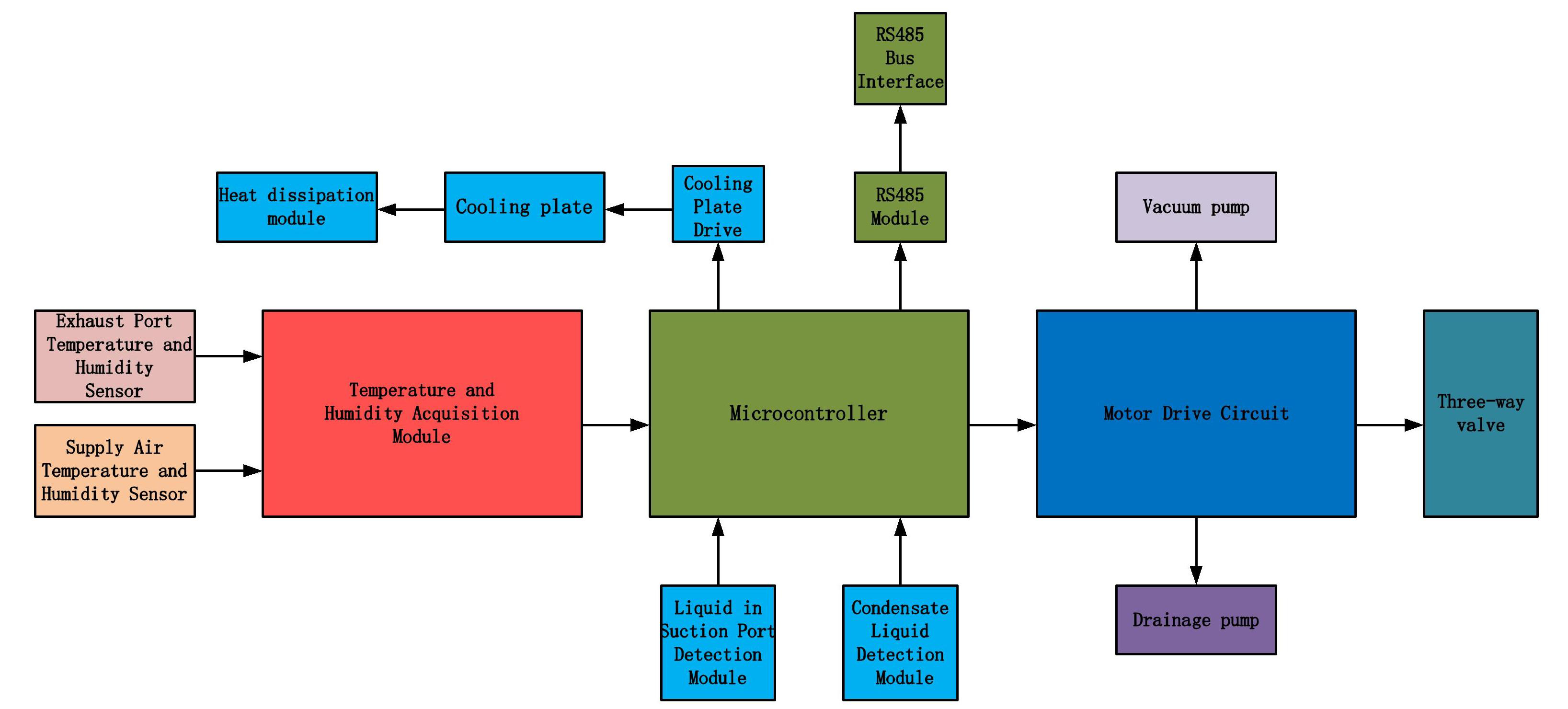
A modular dehumidifier was designed primarily using semiconductor cooling technology [21], integrating an STM32F1 microcontroller, isolated RS485 communication, a DC vacuum pump (3.5 L/min) , and a12 V cooling chip. This architecture incorporates condensate detection and a three-way valve anti-backflow structure. The control cabinet enables multidevice coordination and parameter configuration.
Figure8 Dehumidifier hardware component structure diagram
The embedded software provides three dehumidification modes: active, timed, and manual. It allows for the setting of a dehumidification threshold before startup— for example, with default activation when the humidity exceeds 60% RH and deactivation below 40% RH. Additionally, the dehumidification runtime can be configured with common options, including10 minutes, 30 minutes, 4 hours, and 8 hours, or customized durations (in hours) as needed.
Through a1:1 scale model experiment, the stability of the integrated sealing, visualization, and humidity control systems was verified. The relative humidity remained below 40% RH, with no condensation observed.
3 Conclusions
This study addresses common issues at the anchorage ends of long-span, cablestayed bridges, such as water seepage [22, 23], excessive humidity, and steel corrosion. An integrated protection system combining optimized sealing structures, visual monitoring, and active humidity control is proposed. In theoretical analysis, experimental validation, and real-bridge testing, the system demonstrated significant advantages in delaying corrosion, enhancing detection efficiency, and improving maintenance standards. The novel flexible composite seal design enhanced durability and dynamic adaptability, whereas integrated sensors and an IoT architecture improved detectability in concealed areas. A hydrodynamics-based active dehumidification solution enabled precise control of the microenvironment. In future developments, big data and artificial intelligence may be integrated for corrosion environment prediction and early warning [24, 25], driving the intelligent and modular evolution of dehumidification and monitoring equipment [26, 27]. These advancements should be progressively incorporated into full-lifecycle management standards. Concurrently, durability research should be conducted under multifield coupling environments, leveraging digital twin platforms to enable virtual simulation and intelligent decision-making for bridge anchorages. This approach will provide more systematic and sustainable technical support for the safe operation and service life extension of long-span, cable-stayed bridges.
Conflict of interest: All the authors disclosed no relevant relationships.
Data availability statement: The data that support the findings of this study are available from the corresponding author, Xu, upon reasonable request.
AUTHOR BIOGRAPHIES
Figure1Technical approach
Figure2The configuration and operational performance of the protective cover dehumidification system
Figure3Visualization of anchor protection and intelligent monitoring effect diagram
Figure4Sensor module and overall protective enclosure
Figure5Data acquisition system network architecture diagram
Figure6Physical model of cable anchorage ends for actual bridge (cross-section)
Figure7Dehumidification solution moisture distribution map
Figure8Dehumidifier hardware component structure diagram
Table1Sensor test items, parameters, and standards
Liu, X.;Sun, J.;Zhu, L.;Zhang, Y. Corrosion mechanisms of high-strength steel in anchorages under coupled humidity and stress. Corrosion Science2022,194,109956,doi:10.1016/j.corsci.2022.109956.
Sun, J.;Li, X.;Wang, C. Accelerated testing methods for corrosion in cable anchorages under simulated marine environments. Materials and Corrosion 2021,72(5),831-842,doi:10.1002/maco.202112345.
Zhu, L.;Chen, J.;Zhou, B. Probabilistic modeling of corrosion initiation in bridge cables under time-varying humidity. Reliability Engineering & System Safety 2020,203,107067,doi:10.1016/j.ress.2020.107067.
Zhang, Y.;Liu, H.;Wang, L. Advanced sealing systems for cable-stayed bridge anchorages: A review. Engineering Structures 2022,256,114067,doi:10.1016/j.engstruct.2022.114067.
Cao J. Overview of the Construction Scheme for the Jiasong Highway Bridge over the Huangpu River. Prestress Technology 2025,3(03):73-87.doi:10.59238/j.pt.2025.03.006
Xu Y. Research Planning and Experimental Study on Soft Soil Foundation Suspension Bridges. Prestress Technology 2025,3(01):73-82.doi:10.59238/j.pt.2025.01.006
Zhou, B.;Liu, H.;Zhang, K. Fatigue performance of rubber-based waterproof covers for bridge cables under coupled environmental and mechanical loads. Materials & Design 2019,183,108136,doi:10.1016/j.matdes.2019.108136.
Liu, H.;Zhang, K.;Yang, S. Long-term durability of HDPE and rubber composite seals in marine environments. Ocean Engineering2018,165,246-255,doi:10.1016/j.oceaneng.2018.07.045.
Li, X.;Wang, C.;Chen, J. Experimental study on multi-layer sealants for cable-guide tube interfaces under cyclic loading. Journal of Bridge Engineering2021,26(5),04021025,doi:10.1061/(ASCE)BE.1943-5592.0002102.
Chen, J.;Zhou, B.;Liu, H. A novel labyrinth-sealing design for corrosion prevention in cable anchorages. Construction and Building Materials 2020,246,118431,doi:10.1016/j.conbuildmat.2020.118431.
ISO 12944-9:2018. Corrosion protection of steel structures by protective paint systems-Part 9: Protective paint systems and laboratory performance test methods for atmospheric corrosion environments.2018.
Wang, L.;Yang, S.;Kim, D. Integrated sensor network for real-time monitoring of corrosion and humidity in cable anchorages. Structural Health Monitoring2023,22(3),1450-1465,doi:10.1177/14759217231123456.
Yang, S.;Kim, D.;Guo, T. A visual inspection system for hidden areas of bridge anchorages using micro-cameras and IoT. Automation in Construction 2022,138,104234,doi:10.1016/j.autcon.2022.104234.
Kim, D.;Park, J.;Feng, D. Low-power wireless sensor nodes for long-term humidity monitoring in civil infrastructure. Sensors 2021,21(4),1321,doi:10.3390/s21041321.
Feng, D.;Li, Z.;Xu, R. A multi-parameter fusion algorithm for early warning of cable corrosion. Mechanical Systems and Signal Processing2019,128,217-233,doi:10.1016/j.ymssp.2019.03.045.
Guo, T.;Feng, D.;Li, Z. EMC-compatible sensor design for harsh electromagnetic environments in bridges. IEEE Transactions on Instrumentation and Measurement 2020,69(6),3212-3220,doi:10.1109/TIM.2020.2964567.
Li, Z.;Xu, R.;Wang, Y. Computational fluid dynamics modeling of dehumidification in cable anchorages. Journal of Wind Engineering and Industrial Aerodynamics 2023,234,105349,doi:10.1016/j.jweia.2023.105349.
Xu, R.;Wang, Y.;Chen, H. Active humidity control in enclosed spaces of bridges using Peltier-based dehumidifiers. Energy and Buildings 2022,254,111563,doi:10.1016/j.enbuild.2021.111563.
Wang, Y.;Chen, H.;Li, P. Optimization of air inlet/outlet configurations for dehumidification efficiency using Eulerian multiphase models. Building and Environment 2021,196,107792,doi:10.1016/j.buildenv.2021.107792.
Chen, H.;Li, P.;Zhang, K. Turbulence model selection for moisture transport simulation in cable ducts. Engineering Applications of Computational Fluid Mechanics 2020,14(1),1197-1210,doi:10.1080/19942060.2020.1792432.
Zhang, K.;Wang, R.;Zhao, M. Field validation of a dehumidification system for cable-stayed bridges in coastal areas. Journal of Performance of Constructed Facilities 2019,33(4),04019035,doi:10.1061/(ASCE)CF.1943-5509.0001903.
Wang, R.;Zhao, M.;Deng, Y. Case study: Corrosion prevention in Zhoushan Archipelago bridges(Jintang and Taoyaomen Bridges). Bridge Maintenance, Safety,and Management 2022,145-152,doi:10.2749/222137908796293145.
Zhao, M.;Deng, Y.;Wei, Q. Long-term performance of sealed anchorages in cross-sea bridges: A 10-year review. Engineering Failure Analysis 2021,126,105465,doi:10.1016/j.engfailanal.2021.105465.
Deng, Y.;Wei, Q.;Li, G. Digital twin framework for corrosion prediction in cable-stayed bridges. Advanced Engineering Informatics 2023,56,101987,doi:10.1016/j.aei.2023.101987.
Wei, Q.;Li, G.;Yu, H. AI-based early warning system for bridge cable defects using multi-source data fusion. Engineering Applications of Artificial Intelligence2022,116,105470,doi:10.1016/j.engappai.2022.105470.
Li, G.;Yu, H.;Liu, X. Life-cycle cost analysis of integrated monitoring and dehumidification systems for long-span bridges. Structure and Infrastructure Engineering2021,17(8),1056-1070,doi:10.1080/15732479.2021.1897923.
Yu, H.;Liu, X.;Sun, J. Maintenance strategy optimization for cable anchorages based on risk-based inspection. Journal of Infrastructure Systems 2020,26(2),04020008,doi:10.1061/(ASCE)IS.1943-555X.0000543.